La Evolución de las Admisiones. Una Experiencia Inolvidable.

Con Academic Admissions, cada interacción cuenta. Transforma tu proceso de captación en un viaje inteligente, personalizado y sin fricciones que enamora a tus futuros alumnos.

El Proceso de Admisiones, Reinventado

Academic Admissions no solo optimiza tu embudo de captación, lo transforma en una experiencia inteligente que deja atrás las fricciones del pasado para construir el futuro de tu institución.

Decimos adiós a los procesos rotos:

Oportunidades Perdidas

Por canales fragmentados y falta de seguimiento.

Procesos Ineficientes

Que desgastan a tu equipo y frustran al interesado.

Atención Desconectada

Que enfría el interés y da ventaja a la competencia.

Los Pilares de tu Éxito

Herramientas diseñadas para potenciar cada etapa de tu embudo de admisiones.

Omnicanalidad y Captación

Conecta WhatsApp, redes sociales y web. Nuestro chatbot inteligente califica y registra cada lead para que ninguna conversación se pierda.

App Móvil para Vendedores

Tu equipo de admisiones en movimiento. Gestiona, chatea y da seguimiento a prospectos desde cualquier lugar, en cualquier momento.

Nexus Agents

Impulsa a tu equipo con Nexus, nuestra solución de IA. Amplía la atención 24/7, mejora la experiencia del prospecto y libera a tus agentes para que se enfoquen en cerrar inscripciones.

Plataforma de Administración

El centro de control de tu estrategia. Crea campañas, define metas, gestiona las fases de tu pipeline y visualiza informes de CRM para un control total.

Analítica Avanzada

Transforma datos en decisiones. Obtén una visión 360° de tu rendimiento, descubre tendencias y optimiza tus estrategias con analítica inteligente y transversal.

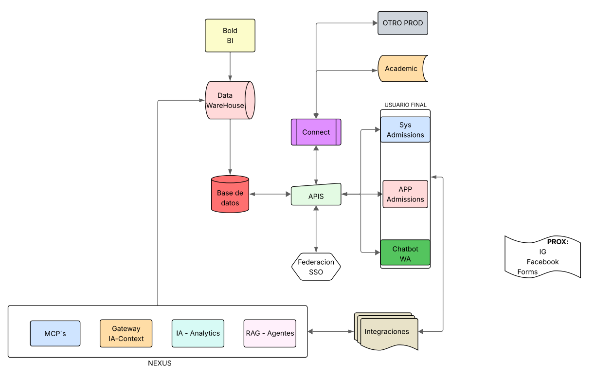
Un Ecosistema Perfectamente Conectado

Visualiza cómo Academic Admissions integra cada punto de contacto en un flujo de trabajo sin fisuras.

Diagrama Conceptual de Academic Admissions

¿Listo para el Futuro de las Admisiones?

Descubre en una demo personalizada cómo Academic Admissions puede llevar a tu institución al siguiente nivel.